中央人民政府网站
|
陕西省人民政府网站
|
安康市人民政府网站
|
旬阳市委
|
旬阳市人大
|
旬阳市政府
|
旬阳市政协
|
旬阳市纪委
tbet88.com
|
tbet88通博娱乐
|
繁体
本站支持IPV6
首 页
www.tbet88.com
政府信息公开
3d通博彩论坛
通博娱乐
通博娱乐官网
您当前的位置:
旬阳市人民政府
>
网站专题
>
财政信息
>
财政预决算
>>正文详情
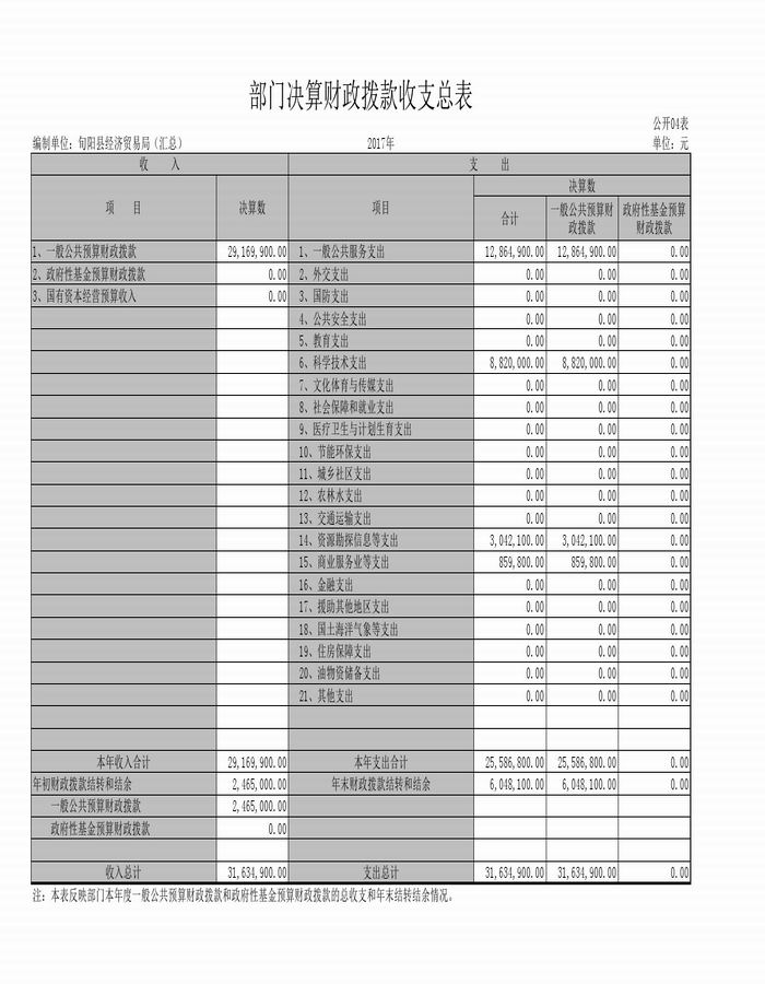
旬阳县经贸局2017年部门决算说明
作者:
发布时间:2018-10-23 16:20
来源:
字体调节:
A+
A-
操作:
上一篇:
旬阳高新技术产业开发区管委会2017年部门决算公开说明
[ 10-23 ]
下一篇:
旬阳县环境保护局2017年部门决算说明
[ 10-23 ]